IPB
www.Frocus.net :: www.Frosat.net :: Upload


Здравствуйте, гость ( Вход | Регистрация )

> Сломался ноутбук TOSHIBA SATELLITE A200 1N-7
Ali19.98
сообщение 12.2.2015, 21:07
Сообщение #1


Писатель
***

Группа: Продвинутые пользователи
Сообщений: 1864
Регистрация: 5.10.2013
Из: Каракалпакстан
Пользователь №: 26514
Спасибо сказали: 910 раз

Вставить ник
Частич. цитирование



Здравствуйте, у меня ноутбук TOSHIBA SATELLITE A200 1N-7, вышли из троя микросхемы матплате IS4 6251 4468 (1шт), 44 33 PCN (2шт), они на др устройствах есть ?


--------------------
КАРАКАЛПАКСТАН, Г.НУКУС
1. 180CM, 46E, 53E, 56E, 58E, 75E (Фокус), 85E, 90E (KU)
2. 180CM, 75E (Фокус), 85E, 90E ©
3. 90CM, 13E, 4.8E
STAR TRACK GALAXY II

Мой сайт: nukussat.clan.su
Перейти в начало страницы
 
+Цитировать сообщение
3 страниц V   1 2 3 >  
Начать новую тему
Ответов (1 - 24)
asswer
сообщение 13.2.2015, 1:36
Сообщение #2


Местный
**

Группа: Пользователи
Сообщений: 199
Регистрация: 5.7.2005
Из: РФ, г.Москва.
Пользователь №: 412
Спасибо сказали: 174 раза

Вставить ник
Частич. цитирование



Цитата(Ali19.98 @ 12.2.2015, 21:07) *
Здравствуйте, у меня ноутбук TOSHIBA SATELLITE A200 1N-7, вышли из троя микросхемы матплате IS4 6251 4468 (1шт), 44 33 PCN (2шт), они на др устройствах есть ?


44 33 PCN Я такого в схеме ноута не нашел, вы наверное опечатались, есть S4422 если да, то это мосфет управляемый по 4 ноге стоит на многих ноутах.

IS4 6251 4468 ??? Дайте адресную маркировку на плате или сфотографируйте, а то в схеме такого нет. И ревизию платы напишите так как эта модель с двумя версиями плат была.

Попробуйте либо обратиться в сервис по ремонту ноутбуков у них как правило есть доноры где могут продать, либо заменить, либо у китайцев на алиэкпрессе, только смотрите отзывы, иногда перемаркированные попадаются зависит от честности продавца.

Прикрепил вам кусок схемы с мосфетами AOS4422

Прикрепленное изображение


--------------------
4W-5E-13E-36E-60E-53E-75E, Openbox S5 HDTV, Scopus IRD-2960, Tandberg TT1260 DVB-S2, HD BOX S2 Combo H265.


Спасибо сказали:
Перейти в начало страницы
 
+Цитировать сообщение
Ali19.98
сообщение 13.2.2015, 1:44
Сообщение #3


Писатель
***

Группа: Продвинутые пользователи
Сообщений: 1864
Регистрация: 5.10.2013
Из: Каракалпакстан
Пользователь №: 26514
Спасибо сказали: 910 раз

Вставить ник
Частич. цитирование



Я был на многих СЦ но не нашли они, все говорят таких запчастей у нас не найдется.


--------------------
КАРАКАЛПАКСТАН, Г.НУКУС
1. 180CM, 46E, 53E, 56E, 58E, 75E (Фокус), 85E, 90E (KU)
2. 180CM, 75E (Фокус), 85E, 90E ©
3. 90CM, 13E, 4.8E
STAR TRACK GALAXY II

Мой сайт: nukussat.clan.su
Перейти в начало страницы
 
+Цитировать сообщение
Ali19.98
сообщение 13.2.2015, 1:50
Сообщение #4


Писатель
***

Группа: Продвинутые пользователи
Сообщений: 1864
Регистрация: 5.10.2013
Из: Каракалпакстан
Пользователь №: 26514
Спасибо сказали: 910 раз

Вставить ник
Частич. цитирование



вот так правильнее ISL 6251 4468


--------------------
КАРАКАЛПАКСТАН, Г.НУКУС
1. 180CM, 46E, 53E, 56E, 58E, 75E (Фокус), 85E, 90E (KU)
2. 180CM, 75E (Фокус), 85E, 90E ©
3. 90CM, 13E, 4.8E
STAR TRACK GALAXY II

Мой сайт: nukussat.clan.su
Перейти в начало страницы
 
+Цитировать сообщение
asswer
сообщение 13.2.2015, 1:53
Сообщение #5


Местный
**

Группа: Пользователи
Сообщений: 199
Регистрация: 5.7.2005
Из: РФ, г.Москва.
Пользователь №: 412
Спасибо сказали: 174 раза

Вставить ник
Частич. цитирование



Цитата(Ali19.98 @ 13.2.2015, 1:44) *
Я был на многих СЦ но не нашли они, все говорят таких запчастей у нас не найдется.


Значит нужно искать и покупать в интернете, только прежде покупать надо знать что точно купить. На микросхемах часто сокращенная маркировка.


--------------------
4W-5E-13E-36E-60E-53E-75E, Openbox S5 HDTV, Scopus IRD-2960, Tandberg TT1260 DVB-S2, HD BOX S2 Combo H265.


Спасибо сказали:
Перейти в начало страницы
 
+Цитировать сообщение
Ali19.98
сообщение 13.2.2015, 1:57
Сообщение #6


Писатель
***

Группа: Продвинутые пользователи
Сообщений: 1864
Регистрация: 5.10.2013
Из: Каракалпакстан
Пользователь №: 26514
Спасибо сказали: 910 раз

Вставить ник
Частич. цитирование



вот фото www.fayloobmennik.net/4603985


--------------------
КАРАКАЛПАКСТАН, Г.НУКУС
1. 180CM, 46E, 53E, 56E, 58E, 75E (Фокус), 85E, 90E (KU)
2. 180CM, 75E (Фокус), 85E, 90E ©
3. 90CM, 13E, 4.8E
STAR TRACK GALAXY II

Мой сайт: nukussat.clan.su
Перейти в начало страницы
 
+Цитировать сообщение
asswer
сообщение 13.2.2015, 1:58
Сообщение #7


Местный
**

Группа: Пользователи
Сообщений: 199
Регистрация: 5.7.2005
Из: РФ, г.Москва.
Пользователь №: 412
Спасибо сказали: 174 раза

Вставить ник
Частич. цитирование



Цитата(Ali19.98 @ 13.2.2015, 1:50) *
вот так правильнее ISL 6251 4468


Ревизию материнки в студию пожалуйста. Они между собой различаются.


--------------------
4W-5E-13E-36E-60E-53E-75E, Openbox S5 HDTV, Scopus IRD-2960, Tandberg TT1260 DVB-S2, HD BOX S2 Combo H265.


Спасибо сказали:
Перейти в начало страницы
 
+Цитировать сообщение
Ali19.98
сообщение 13.2.2015, 1:59
Сообщение #8


Писатель
***

Группа: Продвинутые пользователи
Сообщений: 1864
Регистрация: 5.10.2013
Из: Каракалпакстан
Пользователь №: 26514
Спасибо сказали: 910 раз

Вставить ник
Частич. цитирование



посмотрите фото


--------------------
КАРАКАЛПАКСТАН, Г.НУКУС
1. 180CM, 46E, 53E, 56E, 58E, 75E (Фокус), 85E, 90E (KU)
2. 180CM, 75E (Фокус), 85E, 90E ©
3. 90CM, 13E, 4.8E
STAR TRACK GALAXY II

Мой сайт: nukussat.clan.su
Перейти в начало страницы
 
+Цитировать сообщение
asswer
сообщение 13.2.2015, 2:05
Сообщение #9


Местный
**

Группа: Пользователи
Сообщений: 199
Регистрация: 5.7.2005
Из: РФ, г.Москва.
Пользователь №: 412
Спасибо сказали: 174 раза

Вставить ник
Частич. цитирование



Цитата(Ali19.98 @ 13.2.2015, 1:59) *
посмотрите фото


Посмотрел но все размыто, я например не смог посмотреть маркировку деталей на плате, там пишут возле выпаянных деталей U и цифра это обозначение на плате.

И ревизию я не увидел, найдите на плате Rev.1 или 2 и напишите.


--------------------
4W-5E-13E-36E-60E-53E-75E, Openbox S5 HDTV, Scopus IRD-2960, Tandberg TT1260 DVB-S2, HD BOX S2 Combo H265.


Спасибо сказали:
Перейти в начало страницы
 
+Цитировать сообщение
Ali19.98
сообщение 13.2.2015, 2:11
Сообщение #10


Писатель
***

Группа: Продвинутые пользователи
Сообщений: 1864
Регистрация: 5.10.2013
Из: Каракалпакстан
Пользователь №: 26514
Спасибо сказали: 910 раз

Вставить ник
Частич. цитирование



щас, напишу.


--------------------
КАРАКАЛПАКСТАН, Г.НУКУС
1. 180CM, 46E, 53E, 56E, 58E, 75E (Фокус), 85E, 90E (KU)
2. 180CM, 75E (Фокус), 85E, 90E ©
3. 90CM, 13E, 4.8E
STAR TRACK GALAXY II

Мой сайт: nukussat.clan.su
Перейти в начало страницы
 
+Цитировать сообщение
Ali19.98
сообщение 13.2.2015, 2:19
Сообщение #11


Писатель
***

Группа: Продвинутые пользователи
Сообщений: 1864
Регистрация: 5.10.2013
Из: Каракалпакстан
Пользователь №: 26514
Спасибо сказали: 910 раз

Вставить ник
Частич. цитирование



REV 0A, НАШЁЛ


--------------------
КАРАКАЛПАКСТАН, Г.НУКУС
1. 180CM, 46E, 53E, 56E, 58E, 75E (Фокус), 85E, 90E (KU)
2. 180CM, 75E (Фокус), 85E, 90E ©
3. 90CM, 13E, 4.8E
STAR TRACK GALAXY II

Мой сайт: nukussat.clan.su
Перейти в начало страницы
 
+Цитировать сообщение
Ali19.98
сообщение 13.2.2015, 2:29
Сообщение #12


Писатель
***

Группа: Продвинутые пользователи
Сообщений: 1864
Регистрация: 5.10.2013
Из: Каракалпакстан
Пользователь №: 26514
Спасибо сказали: 910 раз

Вставить ник
Частич. цитирование



aaa, вот нашел :
ISKAA LA-3481P
REV : 2A
2007-05-10
MADE IN CHINA


--------------------
КАРАКАЛПАКСТАН, Г.НУКУС
1. 180CM, 46E, 53E, 56E, 58E, 75E (Фокус), 85E, 90E (KU)
2. 180CM, 75E (Фокус), 85E, 90E ©
3. 90CM, 13E, 4.8E
STAR TRACK GALAXY II

Мой сайт: nukussat.clan.su
Перейти в начало страницы
 
+Цитировать сообщение
asswer
сообщение 13.2.2015, 2:30
Сообщение #13


Местный
**

Группа: Пользователи
Сообщений: 199
Регистрация: 5.7.2005
Из: РФ, г.Москва.
Пользователь №: 412
Спасибо сказали: 174 раза

Вставить ник
Частич. цитирование



Теперь осталось найти маркировочные номера возле выпаянных микросхем.


--------------------
4W-5E-13E-36E-60E-53E-75E, Openbox S5 HDTV, Scopus IRD-2960, Tandberg TT1260 DVB-S2, HD BOX S2 Combo H265.


Спасибо сказали:
Перейти в начало страницы
 
+Цитировать сообщение
Ali19.98
сообщение 13.2.2015, 2:34
Сообщение #14


Писатель
***

Группа: Продвинутые пользователи
Сообщений: 1864
Регистрация: 5.10.2013
Из: Каракалпакстан
Пользователь №: 26514
Спасибо сказали: 910 раз

Вставить ник
Частич. цитирование



Цитата(asswer @ 13.2.2015, 4:30) *
Теперь осталось найти маркировочные номера возле выпаянных микросхем.
типа вот такие PQ9, PQ8 ?


--------------------
КАРАКАЛПАКСТАН, Г.НУКУС
1. 180CM, 46E, 53E, 56E, 58E, 75E (Фокус), 85E, 90E (KU)
2. 180CM, 75E (Фокус), 85E, 90E ©
3. 90CM, 13E, 4.8E
STAR TRACK GALAXY II

Мой сайт: nukussat.clan.su
Перейти в начало страницы
 
+Цитировать сообщение
asswer
сообщение 13.2.2015, 2:38
Сообщение #15


Местный
**

Группа: Пользователи
Сообщений: 199
Регистрация: 5.7.2005
Из: РФ, г.Москва.
Пользователь №: 412
Спасибо сказали: 174 раза

Вставить ник
Частич. цитирование



Да только там вместо PQ буква U


--------------------
4W-5E-13E-36E-60E-53E-75E, Openbox S5 HDTV, Scopus IRD-2960, Tandberg TT1260 DVB-S2, HD BOX S2 Combo H265.
Перейти в начало страницы
 
+Цитировать сообщение
Ali19.98
сообщение 13.2.2015, 2:42
Сообщение #16


Писатель
***

Группа: Продвинутые пользователи
Сообщений: 1864
Регистрация: 5.10.2013
Из: Каракалпакстан
Пользователь №: 26514
Спасибо сказали: 910 раз

Вставить ник
Частич. цитирование



вы не выйдите пожалуйста, сейчас найду


--------------------
КАРАКАЛПАКСТАН, Г.НУКУС
1. 180CM, 46E, 53E, 56E, 58E, 75E (Фокус), 85E, 90E (KU)
2. 180CM, 75E (Фокус), 85E, 90E ©
3. 90CM, 13E, 4.8E
STAR TRACK GALAXY II

Мой сайт: nukussat.clan.su
Перейти в начало страницы
 
+Цитировать сообщение
asswer
сообщение 13.2.2015, 2:49
Сообщение #17


Местный
**

Группа: Пользователи
Сообщений: 199
Регистрация: 5.7.2005
Из: РФ, г.Москва.
Пользователь №: 412
Спасибо сказали: 174 раза

Вставить ник
Частич. цитирование



ISL 6251 4468 Это ISL6251AHAZ-T (Charger - Контроллер заряда)

Прикрепленное изображение


--------------------
4W-5E-13E-36E-60E-53E-75E, Openbox S5 HDTV, Scopus IRD-2960, Tandberg TT1260 DVB-S2, HD BOX S2 Combo H265.


Спасибо сказали:
Перейти в начало страницы
 
+Цитировать сообщение
Ali19.98
сообщение 13.2.2015, 2:55
Сообщение #18


Писатель
***

Группа: Продвинутые пользователи
Сообщений: 1864
Регистрация: 5.10.2013
Из: Каракалпакстан
Пользователь №: 26514
Спасибо сказали: 910 раз

Вставить ник
Частич. цитирование



Вот такая одна штука 4468 BA7z3s, и еще 2 шт 4433 PCN вышли из троя. Но буква U нигде не нашел

а вы здесь прочитайте что он мне написал yarik-sat.ru/index.php?topic=973.msg19187#msg19187


--------------------
КАРАКАЛПАКСТАН, Г.НУКУС
1. 180CM, 46E, 53E, 56E, 58E, 75E (Фокус), 85E, 90E (KU)
2. 180CM, 75E (Фокус), 85E, 90E ©
3. 90CM, 13E, 4.8E
STAR TRACK GALAXY II

Мой сайт: nukussat.clan.su
Перейти в начало страницы
 
+Цитировать сообщение
asswer
сообщение 13.2.2015, 2:57
Сообщение #19


Местный
**

Группа: Пользователи
Сообщений: 199
Регистрация: 5.7.2005
Из: РФ, г.Москва.
Пользователь №: 412
Спасибо сказали: 174 раза

Вставить ник
Частич. цитирование



Цитата(Ali19.98 @ 13.2.2015, 2:34) *
типа вот такие PQ9, PQ8 ?



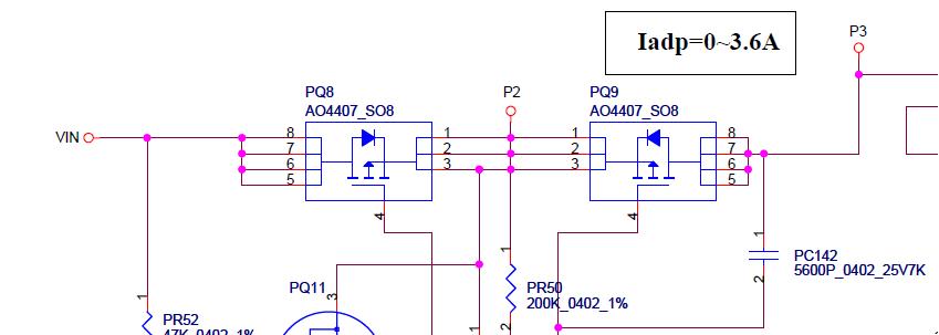
Если это те 2 мосфета что выпаяны выше на фото то это АО4407 согласно схеме.
Прикрепленное изображение


--------------------
4W-5E-13E-36E-60E-53E-75E, Openbox S5 HDTV, Scopus IRD-2960, Tandberg TT1260 DVB-S2, HD BOX S2 Combo H265.


Спасибо сказали:
Перейти в начало страницы
 
+Цитировать сообщение
Ali19.98
сообщение 13.2.2015, 3:00
Сообщение #20


Писатель
***

Группа: Продвинутые пользователи
Сообщений: 1864
Регистрация: 5.10.2013
Из: Каракалпакстан
Пользователь №: 26514
Спасибо сказали: 910 раз

Вставить ник
Частич. цитирование



а вы ссылку прочитайте плиз


--------------------
КАРАКАЛПАКСТАН, Г.НУКУС
1. 180CM, 46E, 53E, 56E, 58E, 75E (Фокус), 85E, 90E (KU)
2. 180CM, 75E (Фокус), 85E, 90E ©
3. 90CM, 13E, 4.8E
STAR TRACK GALAXY II

Мой сайт: nukussat.clan.su
Перейти в начало страницы
 
+Цитировать сообщение
asswer
сообщение 13.2.2015, 3:07
Сообщение #21


Местный
**

Группа: Пользователи
Сообщений: 199
Регистрация: 5.7.2005
Из: РФ, г.Москва.
Пользователь №: 412
Спасибо сказали: 174 раза

Вставить ник
Частич. цитирование



Цитата(Ali19.98 @ 13.2.2015, 2:55) *
Вот такая одна штука 4468 BA7z3s, и еще 2 шт 4433 PCN вышли из троя. Но буква U нигде не нашел

а вы здесь прочитайте что он мне написал yarik-sat.ru/index.php?topic=973.msg19187#msg19187


Прочел, контроллер опознали быстро, только 4468 это номер партии и отношения к маркировке никакого отношения не имеет.

Там где были распаяны 4433PCN какие белые надписи есть? PQ8, PQ9?


--------------------
4W-5E-13E-36E-60E-53E-75E, Openbox S5 HDTV, Scopus IRD-2960, Tandberg TT1260 DVB-S2, HD BOX S2 Combo H265.


Спасибо сказали:
Перейти в начало страницы
 
+Цитировать сообщение
Ali19.98
сообщение 13.2.2015, 3:11
Сообщение #22


Писатель
***

Группа: Продвинутые пользователи
Сообщений: 1864
Регистрация: 5.10.2013
Из: Каракалпакстан
Пользователь №: 26514
Спасибо сказали: 910 раз

Вставить ник
Частич. цитирование



Цитата(asswer @ 13.2.2015, 5:07) *
Прочел, контроллер опознали быстро, только 4468 это номер партии и отношения к маркировке никакого отношения не имеет.

Там где были распаяны 4433PCN какие белые надписи есть? PQ8, PQ9?
да есть


--------------------
КАРАКАЛПАКСТАН, Г.НУКУС
1. 180CM, 46E, 53E, 56E, 58E, 75E (Фокус), 85E, 90E (KU)
2. 180CM, 75E (Фокус), 85E, 90E ©
3. 90CM, 13E, 4.8E
STAR TRACK GALAXY II

Мой сайт: nukussat.clan.su
Перейти в начало страницы
 
+Цитировать сообщение
asswer
сообщение 13.2.2015, 3:24
Сообщение #23


Местный
**

Группа: Пользователи
Сообщений: 199
Регистрация: 5.7.2005
Из: РФ, г.Москва.
Пользователь №: 412
Спасибо сказали: 174 раза

Вставить ник
Частич. цитирование



Смотрите 19 сообщение

Там в схеме указано что точно должно стоять.

Только если вы не занимаетесь ремонтом ноутов и не имеете опыта монтажа SO8 и QSOP24 корпусов, лучше даже не пробуйте, убьете материнку. Вы лучше купите эти микросхемы, можно в интернете по названию найти где купить в России или в Китае. В сервисе заменят вам за 20-30 минут без проблем.


--------------------
4W-5E-13E-36E-60E-53E-75E, Openbox S5 HDTV, Scopus IRD-2960, Tandberg TT1260 DVB-S2, HD BOX S2 Combo H265.
Перейти в начало страницы
 
+Цитировать сообщение
Ярик
сообщение 13.2.2015, 8:04
Сообщение #24


Местный активист
*****

Группа: Продвинутые пользователи
Сообщений: 9705
Регистрация: 3.9.2010
Пользователь №: 15913
Спасибо сказали: 10451 раз

Вставить ник
Частич. цитирование



Цитата(asswer @ 13.2.2015, 3:07) *
Прочел, контроллер опознали быстро, только 4468 это номер партии и отношения к маркировке никакого отношения не имеет.

Там где были распаяны 4433PCN какие белые надписи есть? PQ8, PQ9?

Он немного неправильно написал маркировку,уже опознал остальные детали.Это полевые транзисторы.
Перейти в начало страницы
 
+Цитировать сообщение
asswer
сообщение 14.2.2015, 0:05
Сообщение #25


Местный
**

Группа: Пользователи
Сообщений: 199
Регистрация: 5.7.2005
Из: РФ, г.Москва.
Пользователь №: 412
Спасибо сказали: 174 раза

Вставить ник
Частич. цитирование



Цитата(Ярик @ 13.2.2015, 8:04) *
Он немного неправильно написал маркировку,уже опознал остальные детали.Это полевые транзисторы.


Да маркировка с парт номером сначала сбила с толка, а потом когда схему на ноут открыл понял что полевики (мосфеты), и 4433 ничего такого в зоне питания да и всего ноута не находил. А когда уточнил позиционный номер то все стало ясно что это АО4407.


--------------------
4W-5E-13E-36E-60E-53E-75E, Openbox S5 HDTV, Scopus IRD-2960, Tandberg TT1260 DVB-S2, HD BOX S2 Combo H265.


Спасибо сказали:
Перейти в начало страницы
 
+Цитировать сообщение

3 страниц V   1 2 3 >
Ответить в данную темуНачать новую тему
1 чел. читают эту тему (гостей: 1, скрытых пользователей: 0)
Пользователей: 0

 



Текстовая версия Сейчас: 21.1.2026, 6:36